• Design and develop a responsive web and dedicated mobile application.
• Serves as a centralized hub for information related to healthy food access.
• Dynamic map for visualizing local resources.
• Educational modules to promote awareness and knowledge.
• Community challenges to engage and motivate users.
• Multilingual support for inclusivity.
• Considerations integrated into the design.
• Ensure a user-friendly experience for individuals with varying digital literacy and ability levels.


• Design a scalable web and mobile application that provides equitable access to healthy food for residents of diverse communities.
• Create a centralized platform that consolidates information on local food sources, community events, and affordable options, addressing the issue of information fragmentation.
• Increase awareness and knowledge about healthy food choices through innovative technology and community engagement initiatives.

• Many communities face challenges in accessing fresh and healthy food, contributing to food deserts.
• Residents often struggle to find local sources, community events, and affordable options due to fragmented information.
• Disparities exist in the awareness of healthy food options, leading to varied nutritional choices among residents.

• Design a scalable platform that ensures all residents, regardless of location or background, have equitable access to healthy food.
• Develop a centralized hub that consolidates information on local food sources, community events, and affordable options.
• Increase awareness and knowledge about healthy food choices through innovative technology and community engagement.
The user research conducted for the Cares Community Food Access Platform aimed to gather insights into the challenges communities face regarding food accessibility. This overview presents a cohesive layout of the findings, providing a foundation for the proactive initiative to address these challenges.
• Distributed surveys to residents, local businesses, and community organizations
• Explored current food access practices, pain points, and preferences
• Conducted one-on-one interviews with a diverse group of users, including individuals with varying digital literacy levels
• Explored experiences, barriers, and expectations related to healthy food access
• Synthesize surveys and interviews with community members to elaborate personas that will represent the goals and frustrations of two individual groups
• Analyzed existing food access platforms and initiatives to identify successful features and potential improvements.
Residents expressed limited awareness of local food sources, community events, and affordable options
Users exhibited diverse levels of digital literacy, highlighting the need for an inclusive and user-friendly platform
Community members expressed a desire for educational resources on nutrition, cooking, and sustainable living
Users emphasized the importance of budget-friendly options and expressed challenges in finding affordable and nutritious food
Residents and local businesses were eager to engage in community initiatives but lacked a centralized platform for collaboration

Age: 35 Occupation: Community Organizer Hometown: Astoria, Queens Family: Single Mom
Sarah, a dedicated single mother and community organizer, maintains a moderate level of tech savviness, feeling comfortable using smartphones and community apps. Actively engaged in local events and initiatives, she faces the challenge of limited time due to her community responsibilities, seeking efficient and effective solutions.
The problem is to design a platform that accommodates Sarah’s limited time and empowers her to effectively connect communities, promote local initiatives, and facilitate discussions to address pressing community needs. The solution must align with her tech comfort, enabling seamless interaction and participation in fostering a stronger and more connected urban community.
• Wants to use the platform to strengthen community ties and foster collaboration
• Interested in highlighting local vendors, community gardens, and ongoing challenges
• Aim to initiate and participate in discussions to address specific community needs
• Requires a straightforward interface due to time constraints
• Desires visibility for local vendors and community gardens to encourage support
Putting ideas on paper helped Me to get a clear picture of what needed to be done on the product and how I could make the features better. Although later iterated into more cohesive designs, techniques like “the crazy eight” were utilized to create primitive renditions of the updated and optimized versions for the final layout.

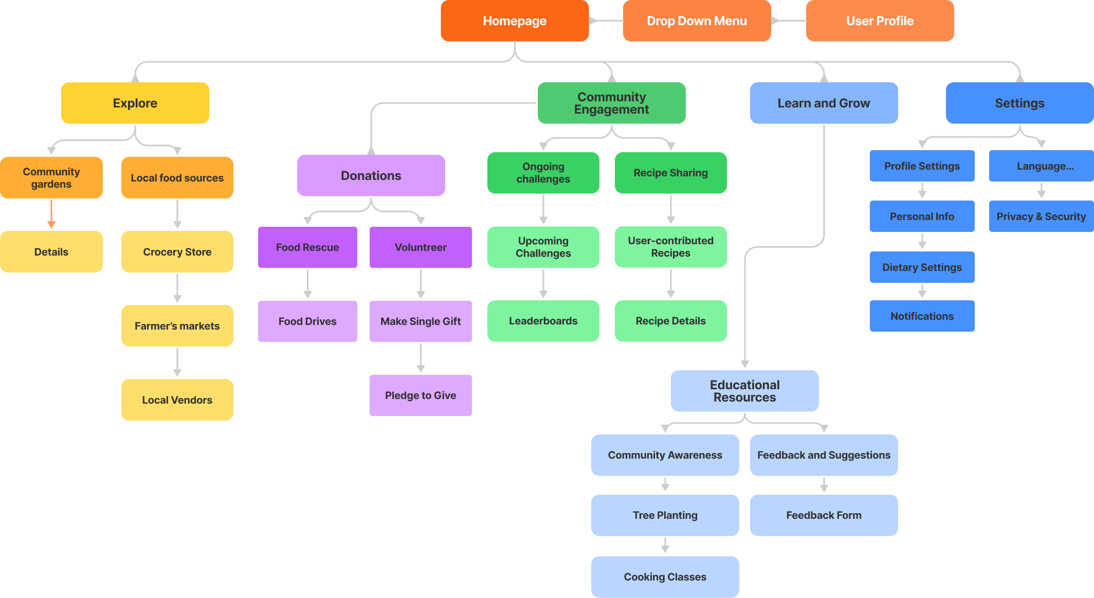
IA is one of the most important aspects of a great product. It is the blueprint behind the structure. Information Architecture expedites the development and helps guide the process of building a sitemap, through organization, hierarchy, and sequence. With that in mind, I decided to follow the eight fundamental principles of IA as a reference to build most of the components of the app. I started with the low-fi prototype and built my way up iterating on the product at each touch point of the design.
